研究成果(共同)「全ゲノム情報から赤色酵母サイトエラ属(Saitoella)の系統分類学的位置が明らかに-最初の株分離から58年目の新綱提唱」 | 総合研究所 小林 裕樹 研究員ら
2026年2月3日
教育・学術
全ゲノム情報から赤色酵母サイトエラ属(Saitoella)の系統分類学的位置が明らかに-最初の株分離から58年目の新綱提唱
発表者
小林 裕樹 (東京農業大学総合研究所 酵母多様性生物学・分類学研究室※)
杉山 純多 (東京大学名誉教授)
Sk Rahul (東京農業大学 生物資源ゲノム解析センター)
志波 優 (東京農業大学 生命科学部分子微生物学科)
青木 敬太 (東京農業大学総合研究所 酵母多様性生物学・分類学研究室※)
田中 尚人 (東京農業大学 生命科学部分子微生物学科)
高島 昌子 (東京農業大学総合研究所 酵母多様性生物学・分類学研究室※)
※公益財団法人発酵研究所による寄附講座
発表のポイント
- ・系統的な位置が不明であったタフリナ亜門の子嚢菌酵母2種の全ゲノムを解読し、系統解析を実施した。その結果、サイトエラ属(Saitoella)が他の分類群とは異なる系統であることを確認し、タフリナ亜門内の新綱サイトエラ綱(Saitoellomycetes)として提唱した。
- ・ロングリードシーケンサーによる全ゲノム情報構築により、Saitoella coloradoensisの染色体数は既知の菌類で最多であり、菌類の中でもとりわけ多数の小さな染色体でゲノムが構成されていることが明らかとなった。
研究内容
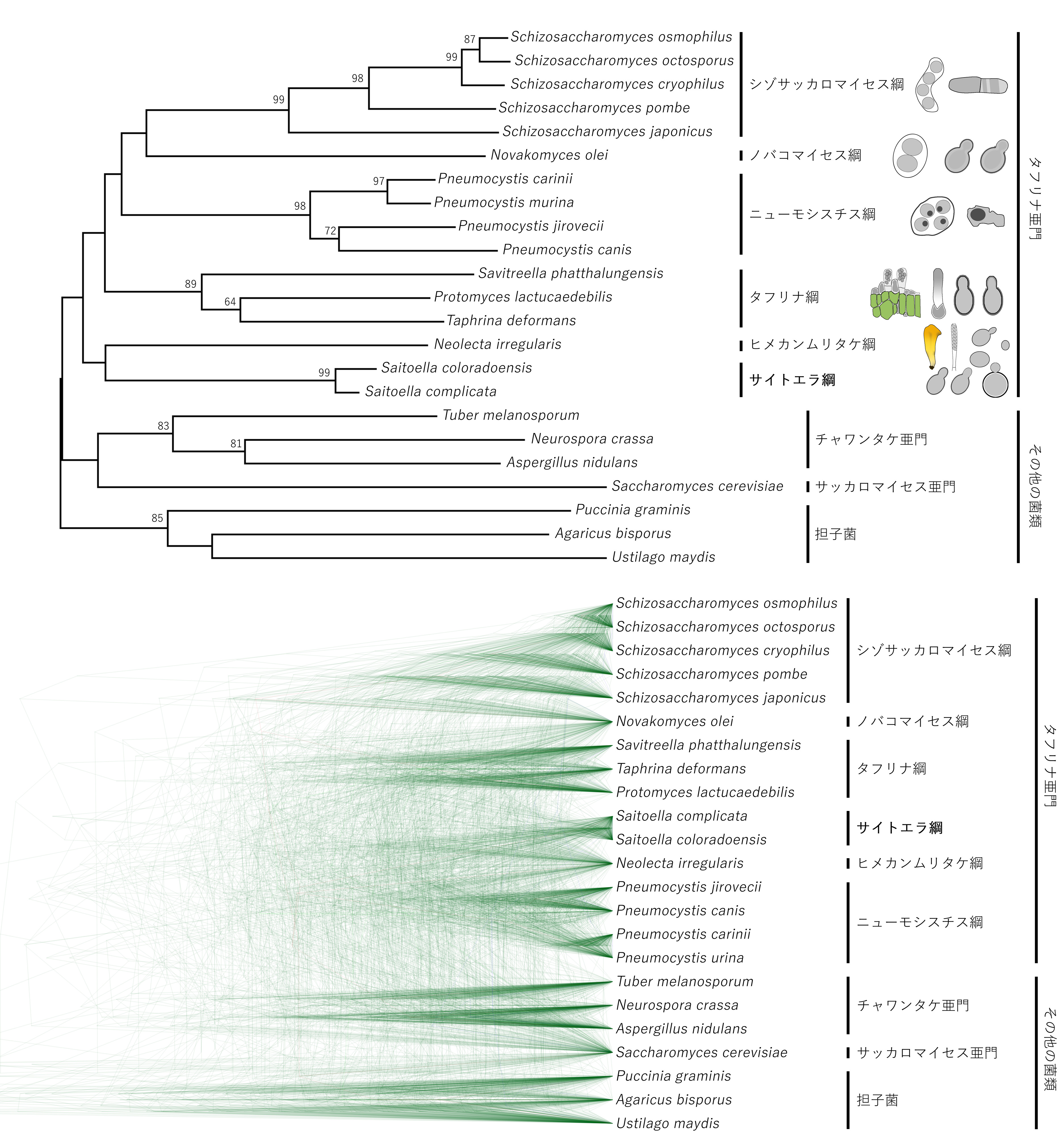
酵母は、醸造やパンの製造に使われるSaccharomyces cerevisiaeに代表される単細胞性真菌類の総称で、担子菌1)・子嚢菌2)両門のいろいろな系統に存在しています。その中で、赤桃色コロニーを形成するサイトエラ属 (Saitoella) は、担子菌門ロドトルラ属 (Rhodotorula) に類似した形態的特徴と子嚢菌特有の生化学性状を併せ持つ酵母です。サイトエラ属は子嚢菌門タフリナ亜門 (Taphrinomycotina) に属しますが、詳細な系統的位置はマーカー遺伝子による推定結果と多数遺伝子を連結して推定した結果で食い違っており、系統分類的位置が不明瞭となっていました。そこで、東京農業大学総合研究所 酵母多様性生物学・分類学研究室を中心としたグループでは、サイトエラ属でゲノム情報が未知であったSaitoella coloradoensis(同属2番目の種)と、同じくタフリナ亜門の赤色酵母Savitreella phatthalungensis 3)の全ゲノムを新規に解読し、系統解析を実施しました。
ロングリードシーケンサーを使用してゲノムを解読した結果、それぞれの染色体の全長が繋がったゲノム情報が構築できました。このゲノム情報を基に予測した各相同遺伝子の系統関係から生物種間の系統関係を推定すると、遺伝子配列を連結して推定した結果と同様にサイトエラ属はヒメカンムリタケ綱 (Neolectomycetes) との類縁関係が示唆されたものの信頼性は低く、元となるそれぞれの遺伝子の推定系統関係でも既存のどの分類群と明確に類縁とは言えないものでした(図)。さらに、サイトエラ属は遺伝子のアミノ酸配列が亜門内の多くのグループにとってもっとも類似していることがわかり、亜門内でも祖先的な配列を維持していることが推定されました。このことから、サイトエラ属は既知のグループとは異なる独特の系統であると言え、新綱4)「サイトエラ綱(Saitoellomycetes)」として記載しました。サイトエラ(Saitoella)は微生物学者・斎藤賢道博士5)に因んで献名された属名であり、綱という大きな分類群が日本人の名前を冠するのは珍しいことといえます。
また、本研究で解読したSaitoella coloradoensisのゲノムは、染色体全長のアセンブリ情報から38本の染色体で構成されていると考えられますが、これは既知の菌類の中でも最多の本数であり、それぞれの染色体の長さが平均約37万塩基対程度と多数の小さな染色体でゲノムが構成されている特徴を持つこともわかりました。さらに、近縁種間での染色体の融合を示唆する結果もあり、独特な染色体の進化をしている可能性も考えられます。
サイトエラ属酵母はコエンザイムQ10やアミン化合物などの生産に利用できる可能性が指摘されているため、今回明らかになったゲノム情報はこれらの酵母の産業利用に役立つ可能性も期待できます。
※本研究は公益財団法人発酵研究所からの支援により行われました。

1) 担子菌門:菌類の一群で、マツタケやホンシメジなどキノコの多くを含む仲間。
2) 子嚢菌門:菌類の一群で、コウジカビやアオカビ、パン酵母などを含む仲間。
3) 植物防疫法の対象であるため農林水産大臣の許可を得て輸入した。
4) 綱:科・目の上位の分類階級。動物では哺乳類、鳥類、昆虫などがこの階級のグループにあたる。
5) 斎藤賢道(1878–1960):戦前の日本における発酵微生物学の第一人者。
論文情報
Phylogenomic insights into Taphrinomycotina and genomic features of Saitoella coloradoensis based on whole-genome sequencing at the chromosome level, with a proposal of the new class Saitoellomycetes
掲載誌:Mycologia
Doi: 10.1080/00275514.2025.2589032
